武汉生活网 武汉吃喝玩乐购,生活更惬意!
首页 Home 装修 ADORN 旅游 TRIP 美食 FOOD 婚庆 WEDDING 房产 ESTATE 教育 EDU 购物 SHOP
首页 > 生活服务 > 交通

武汉地铁“四导”信息查询服务一览

时间:2022-06-22 16:19:11来源:whwzd浏览: 分享:

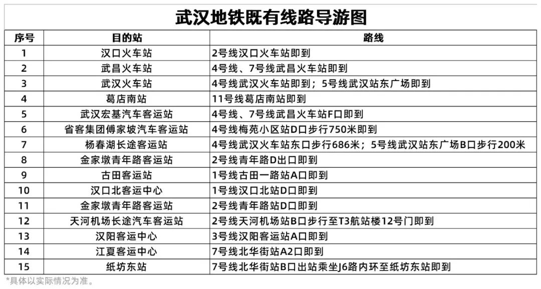
武汉地铁为了更好的服务广大乘客,于近日推出了“导游、导乘、导医、导学”四导信息查询服务,小编为大家整理了详细的服务一览表,有需要的乘客朋友可以收藏详细了解一下。

u=2959468292,3082223252&fm=253&fmt=auto&app=120&f=JPEG.webp.jpg

导乘

囊括武汉市内的火车站、汽车客运站等信息

图片

导游

可对地铁周边的景点商圈等信息进行查询

图片
图片

导医

涵盖武汉市部分医院的地理位置及地铁通达路线

图片

导学

介绍武汉市部分高校地铁位置及地铁通达路线

图片
吃喝玩乐更多 >
  • 上海世纪公园梅花开了吗2023年(最佳观赏时间)

    上海世纪公园梅花开了吗2023年(最佳观赏时间)

  • 2023武汉欢乐谷元宵节优惠门票及活动一览

    2023武汉欢乐谷元宵节优惠门票及活动一览

  • 2023湖北省科技馆超级纸飞机活动时间及参加方式

    2023湖北省科技馆超级纸飞机活动时间及参加方式

网友评论
发表评论 昵称:表情: 字数:0/500(您的评论需要经过审核才能显示)
评论列表
查看更多
浏览排行更多 >
  • 长沙电信大楼起火最新消息20221 长沙电信大楼起火最新消息2022
  • 女篮世界杯2022直播在哪里看(直播入口+直播时间表)2 女篮世界杯2022直播在哪里看(直播入口+直播时间表)
  • 2022成都世乒赛直播在哪看(直播时间表+直播入口)3 2022成都世乒赛直播在哪看(直播时间表+直播入口)
  • 回国隔离政策最新2022年_境外回国隔离政策最新20224 回国隔离政策最新2022年_境外回国隔离政策最新2022
  • 刘德华线上演唱会2022回放在哪看(回放入口)5 刘德华线上演唱会2022回放在哪看(回放入口)
内容列表

    标题

    评论

旅游
武汉景点 全国景点 武汉展馆 周边旅游 武汉乐吧
美食
武汉餐厅 本地小吃 周边特产 推荐菜系 优惠活动
教育
武汉大学 武汉高中 武汉初中 武汉小学 武汉幼儿园 武汉自招
招聘
企业招聘 人才简历 行业动态 简历指南 面试宝典 职业规划
生活服务
证件办理 生活缴费 本地交通 生活工具 天气情况 快递资讯
购物
优惠活动 特色产品 武昌打折 汉口打折 汉阳打折

关于我们 联系我们广告合作诚聘英才网站地图

Copyright © 2018 武汉门户网 www.wuhan.com鄂ICP备16007396号-6